【摘要】大模型引发知识获取的范式革命,传统学校的核心价值面临重估。教育的重心正从知识传递转向高阶能力与完整人格的塑造,学校作为学习共同体的不可替代性凸显。
引言
我们正处在一个深刻的技术变革周期。以大语言模型(LLM)为代表的人工智能技术,已经从实验室走向广泛的社会应用,其影响深度不亚于个人计算机或互联网的诞生。这场变革的核心驱动力,在于信息与知识的生产、分发和获取成本被前所未有地压缩。当高质量的答案、代码、文案乃至初步的分析报告可以被即时生成时,一个根本性的问题摆在了我们面前,那就是以知识传授为传统核心职能的教育机构,尤其是学校,其存在的底层逻辑是否依然稳固?
过去数百年,学校的核心价值建立在知识的稀缺性之上。教师是知识的权威来源,课堂是知识分发的主要渠道,考试则是检验知识掌握程度的最终标尺。然而,大模型的出现,无异于在知识领域引发了一场剧烈的“通货膨胀”。知识本身不再稀缺,获取知识的路径也变得极度扁平化。这种变化并非简单的效率提升,而是一场对教育体系基础架构的颠覆性冲击。本文旨在从技术专家的视角,剖析这场由AI驱动的教育变革,重估学校在智能时代的核心价值,并探讨其在课程、教学、评价及系统层面的必要重构路径。
📌 一、基础架构的颠覆:从知识稀缺到“通货膨胀”
%20%E6%8B%B7%E8%B4%9D.jpg)
1.1 技术溯源:大模型如何引爆知识“通胀”
要理解这场变革的本质,我们必须首先拆解大模型的技术内核。大语言模型本质上是一个基于海量数据训练的、极其复杂的概率分布模型。它通过学习数十亿乃至上万亿参数,将人类语言与知识压缩成一个高维向量空间。当用户提出一个问题(Prompt)时,模型所做的并非真正意义上的“思考”或“理解”,而是在这个高维空间中,根据概率计算出最可能接续的下一个词元(Token)序列。
这个过程带来了两个颠覆性的结果。
第一,答案的生成成本趋近于零。传统模式下,获取一个特定问题的答案需要经历“提问-检索-阅读-理解-综合-输出”的完整认知链条。如今,大模型将这个链条大幅缩短,用户只需输入一个清晰的指令,即可获得一个结构化、语言流畅的答案。这直接导致了“标准答案”的价值急剧贬值。
第二,知识的组织形式发生改变。传统知识以书籍、论文、课程等结构化形态存在,获取和吸收需要遵循特定的学科逻辑。大模型则将这些知识“溶解”并重组,以对话和生成的方式提供服务。知识从静态的、需要主动探寻的“矿藏”,变成了动态的、按需生成的“自来水”。
这种技术特性,正是知识“通货膨胀”的根源。当知识的获取门槛被技术夷为平地,任何仅仅停留在“讲授—记忆—考试”这一信息传递闭环内的教育模式,其被边缘化的风险都在急剧增加。学校若固守“信息中介”的角色,其价值必然会被更高效的技术工具所稀释。
1.2 价值重估:学校不可替代性的新坐标
在知识唾手可得的背景下,学校的价值并非消失,而是发生了深刻的迁移。其不可替代性不再体现在知识的“分发”,而在于提供一个高质量、结构化的**“成长场域”**。这个场域的核心价值,是线上学习和独立的家庭教育难以稳定提供的。
我们可以通过一个简单的对比来审视这种差异。
表格清晰地揭示了,AI可以成为强大的个体学习工具,但无法复刻一个“学习共同体”。在学校这个微型社会中,学生学习的不仅仅是书本知识,更重要的是社会化的过程。他们学习如何与不同性格的同伴协作,如何在规则下竞争,如何处理分歧与冲突,如何建立信任与友谊。这些在真实互动中获得的经验,是塑造健全人格与社会适应能力的关键,也是AI无法模拟的“高保真”人生预演。
因此,学校的核心价值坐标,正从**“知识的权威来源”转向“高质量学习共同体的构建者与维护者”**。
📌 二、目标重构:从“标准解题器”到“完整的人”
随着底层价值的迁移,教育的目标也必须进行相应的重构。工业时代追求的是标准化、可复制的“解题能力”,以适应流水线式的社会分工。而在智能时代,机器已经成为最高效的“标准解题器”,对人的要求则转向了那些机器难以企及的领域。
2.1 整合认知与非认知领域
当前教育体系的一个显著弊病,是将认知能力(如记忆、计算、逻辑推理)与非认知能力(如情感、价值、审美、伦理)割裂开来。教育过程常常被简化为追求分数的线性竞赛,这背离了“立德树人”的育人本质。
AI时代的到来,使得这种割裂的危害性愈发凸显。一个只具备高超认知能力但缺乏伦理框架和价值判断的个体,在强大AI工具的加持下,其潜在的破坏力可能被指数级放大。因此,未来的教育目标必须是认知与非认知的高度整合。
这意味着,课堂讨论的重点,可能不再是“这道题的正确答案是什么”,而是:
价值判断:这个解决方案虽然高效,但它是否公平?是否符合伦理?
审美体验:这段代码虽然能运行,但它是否优雅?这个设计是否具有美感?
情感共鸣:在处理这个社会问题时,我们如何理解不同群体的感受与诉求?
学校需要创造更多的机会,让学生在真实的情境中去体验、去辨析、去争论,从而内化形成自己的价值体系。这不仅是对AI时代技术挑战的回应,更是培养一个“完整的人”的根本路径。
2.2 捍卫真实的人际连接
另一个值得警惕的趋势是,AI驱动的个性化推荐、虚拟社交和沉浸式娱乐,正在激烈地争夺人类的情感与注意力。如果教育不主动作为,下一代很可能在虚拟世界中获得大部分信息与情感满足,而在现实世界中变得孤立和疏离。
在这种背景下,学校提供的真实、高质量的人际连接变得空前珍贵。同伴之间面对面的协作、运动场上的挥汗如雨、艺术节上的共同创作、社团活动中的激烈辩论,这些经历共同构成了学生丰富的情感体验和集体记忆。它们是培养同理心、团队精神和领导力的土壤,也是对抗虚拟世界情感异化的重要防线。
未来的学校设计,必须有意识地强化其作为“社交枢纽”的功能,突破传统教室的物理局限,打造更多开放、灵活、鼓励互动的公共空间,让有意义的社交在校园里自然发生。
📌 三、核心能力栈的迭代:AI时代的“新三观”
%20%E6%8B%B7%E8%B4%9D.jpg)
如果说传统教育的核心能力是“知识、技能、态度”,那么AI时代的核心能力栈则需要一次彻底的迭代。它要求个体建立一套全新的与信息、机器和社会互动的方法论,可以称之为“新三观”:新的问题观、新的真实观、新的责任观。
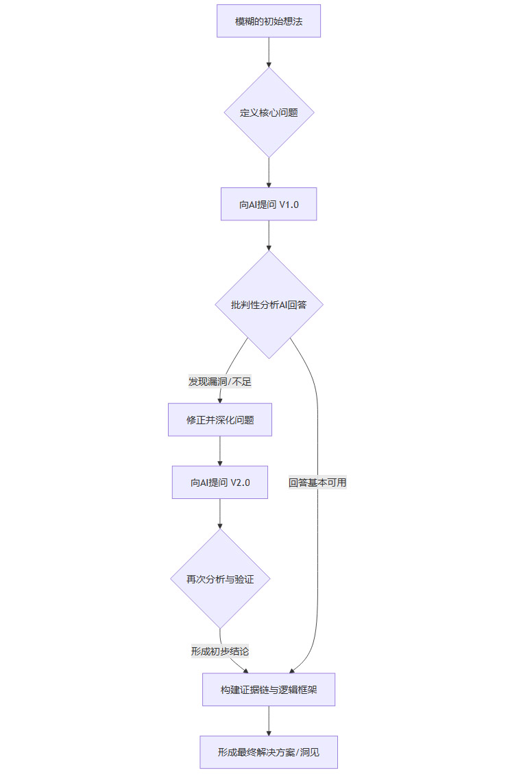
3.1 新的问题观:从“寻找答案”到“定义问题”
在AI面前,“答案”已经变得廉价,而**“提问”的能力**则成为新的稀缺资源。与大模型进行高效协作的关键,在于能否提出一个高质量的问题。一个好的问题,具备以下几个特征:
边界清晰:明确定义了问题的范围、约束条件和期望的输出形式。
结构化:将一个复杂的大问题,拆解成一系列逻辑关联的子问题。
迭代性:能够根据模型的初步反馈,不断追问、修正和深化问题。
批判性:不满足于表面答案,而是探究其背后的假设、数据来源和潜在偏见。
这种能力,我们称之为**“问题定义与建构能力”**。它要求学习者从一个被动的知识接收者,转变为一个主动的探索发起者。未来的课堂,应该有更多的时间用于训练学生如何“提问”,而不是如何“背诵答案”。
我们可以用一个流程图来表示这个新的学习范式。

这个闭环的核心,不再是单向的“信息获取”,而是一个人机协同的、迭代式的探究过程。学生在这个过程中的价值,体现在B、D、E、G、H这些需要批判性思维、逻辑构建和价值判断的关键节点上。
3.2 新的真实观:信息素养与真伪辨识
大模型的生成能力,也带来了一个严峻的副产品,那就是信息的真伪边界日益模糊。AI可以轻易地制造出以假乱真的文本、图片和视频,形成所谓的“深度伪造”(Deepfake)。在这种环境下,个体必须建立起一套强大的信息辨识与验证机制。
这种能力超越了传统的“媒体素养”,它要求一种技术性的、系统性的怀疑精神。核心能力点包括:
来源追溯:对任何关键信息,都要习惯性地追问其原始出处。
交叉验证:使用多个独立的、可靠的信源对信息进行比对。
逻辑一致性检查:判断信息内部以及信息与已知事实之间是否存在逻辑矛盾。
识别模型“幻觉”:理解大模型存在“一本正经地胡说八道”(Hallucination)的固有缺陷,对其生成的事实性内容保持警惕。
勘破偏见:认识到AI的回答反映了其训练数据中的偏见,学会识别和审视这些潜在的偏见。
未来的教育,必须将这种**“数字时代的生存技能”**作为基础教育的核心组成部分,就像教孩子过马路要看红绿灯一样,教他们在信息洪流中安全航行。
3.3 新的责任观:伦理边界与决策担当
技术赋予了我们前所未有的能力,同时也带来了前所未有的责任。当AI可以自动生成代码、设计方案、撰写法律文书时,使用者必须回答一个核心问题:“我该如何为这个由我主导、由AI生成的最终结果负责?”
这就要求教育必须着重培养学生的伦理判断与责任担当。关键议题包括:
区分“能做”与“该做”:技术上可行,并不意味着伦理上正当。学生需要学习在具体的场景中进行伦理权衡。
理解算法的社会影响:认识到算法决策可能带来的公平性、歧视性等社会问题。
承担决策后果:明确在使用AI工具时,最终的决策者和责任人是人类自己,不能将责任推卸给机器。
例如,在一次项目作业中,学生使用AI辅助设计了一个社区改造方案。评价的重点就不应仅仅是方案的创意和技术细节,更要包括:学生是否考虑了方案对社区不同居民群体的影响?是否评估了潜在的负面效应?在设计过程中做出了哪些关键的伦理抉择?
这种对责任的强调,确保了技术始终是“以人为本”的工具,而不是脱缰的野马。
📌 四、系统性重构:未来学校的实现路径
明确了新的价值坐标、教育目标和核心能力栈之后,接下来的问题是,如何在实践层面推动学校这一复杂系统的转型?这绝非简单的课程改革或技术引入,而是一场涉及空间、课程、教师、评价乃至治理体系的系统性重构。
4.1 课程再造:从学科逻辑到问题驱动
传统课程体系以学科为基本单元,知识被切割成独立的、碎片化的模块。这种“学科逻辑”便于知识的系统性传授,但在培养综合能力方面显得力不从心。真实世界的问题,几乎都是跨学科的。例如,一个“城市垃圾分类”项目,需要融合社会学(居民行为分析)、环境科学(垃圾降解)、数据科学(回收效率建模)、经济学(成本效益分析)以及设计思维(优化回收箱设计)等多个领域的知识。
因此,课程体系的重构势在必行,其核心是从**“学科逻辑”转向“问题解决逻辑”**。
推行项目制学习(PBL):将课程的核心组织形式,从听讲和做题,转向完成一个有挑战性的、真实的跨学科项目。学生在解决问题的过程中,自主地去学习和调用所需要的各学科知识。
课程模块化与融合:打破刚性的学科壁垒,设计更多围绕“核心素养”或“真实议题”的融合课程模块。例如,将初中的物理、化学、生物整合为“综合科学探究”领域,将历史、地理、政治整合为“社会与文明”领域。
强调情境化与产出导向:学习不再是抽象概念的记忆,而是发生在具体的情境中。评价的标准也不再是试卷分数,而是学生最终产出的作品、方案、实验报告或社会行动的质量。
这种转变,要求学校从顶层设计上进行课程的整体规划,确保不同项目和模块之间能够有效衔接,共同支撑学生核心素养的螺旋式上升。
4.2 教师升级:从“圣坛上的智者”到“身边的教练”
教师角色的转型,是整个教育变革中最关键也最困难的一环。AI的出现,使得教师作为“知识权威”的地位被彻底动摇。但这并不意味着教师变得不重要,恰恰相反,教师的**“育人”价值**被前所未有地凸显出来。其角色定位需要完成三大升级。
学习的设计者(Instructional Designer)
AI可以提供内容,但无法设计出符合认知规律、能够激发学生深度参与的学习体验。未来的教师,更像是一位课程导演或游戏设计师。他们的核心工作是:设计驱动性问题:提出能够点燃学生好奇心、贯穿整个学习过程的核心问题。
搭建学习支架:将复杂的任务分解,提供必要的工具、模板和引导,帮助学生一步步完成挑战。
整合人机资源:规划在学习的不同阶段,何时引入AI作为信息检索工具,何时组织同伴进行头脑风暴,何时进行一对一的深度辅导。
价值的引导者(Value Navigator)
如前所述,在信息真伪莫辨、伦理困境频现的时代,教师的价值引导作用至关重要。他们需要在课堂讨论中,敏锐地捕捉那些涉及价值观和伦理判断的时刻,并引导学生进行深入思辨。他们不直接给出“标准答案”,而是通过苏格拉底式的提问,帮助学生澄清自己的价值观,并理解多元观点。情感的支持者(Emotional Supporter)
AI可以提供知识反馈,但无法提供情感支持。学生在探究过程中必然会遇到挫折、困惑和自我怀疑。教师需要成为那个敏锐的观察者和温暖的陪伴者,及时给予鼓励,帮助学生建立成长型心态,调节学习情绪,处理同伴间的合作矛盾。这种基于信任和关怀的师生关系,是激发学生内在驱动力的关键。
为了支撑这种角色转型,学校需要为教师提供持续的、高质量的专业发展支持,并建立起一个鼓励教师合作、分享与创新的教研文化。
4.3 评价革新:从“终点快照”到“成长轨迹”
以一次性、标准化考试为核心的评价体系,是工业时代教育模式的产物,其目标是筛选和分层。这种评价方式与AI时代所倡导的个性化、探究式学习格格不入。未来的评价体系,必须从**“对结果的评判”转向“对过程的赋能”**。
过程性与动态化:评价不再是期末的一张试卷,而是贯穿于整个学习过程的持续性记录。学生的每一次草稿、每一次讨论发言、每一次实验失败与反思,都应被视为评价的有效数据。
能力本位与证据导向:评价的重点从“答对多少知识点”,转向“达成了哪些核心能力”。学生需要通过作品集、项目报告、答辩等多种形式,来证明自己能力的达成。评价者依据明确的能力标准(Rubrics)进行评估。
AI辅助的个性化反馈:AI可以在这个过程中扮演重要角色。它可以帮助记录学生的学习轨迹,分析其知识图谱的强弱项,并生成个性化的反馈和学习建议。例如,AI可以分析学生的编程代码,指出其逻辑漏洞并提供优化建议;也可以分析学生的议论文,评估其论证的严密性。
重要的是,AI是评价的辅助工具,而非最终的裁判。评价标准和价值取向的制定,以及对学生综合表现的最终判断,仍需由人类教师来把握。一个理想的未来评价系统,是AI提供数据洞察,教师进行专业解读和人文关怀的“人机协同”模式。
4.4 空间与治理重构:为多样化学习提供土壤
传统的“格子间”式教室和固定的行政班级制度,是为标准化的集体授课而设计的。要支撑个性化、探究式的学习,学校的物理空间和组织治理结构也必须随之变革。
空间重构:未来的学校空间,应从单一功能的教室,转变为功能复合的**“学习社区”**。一个学习社区内,可能包含用于小组研讨的圆桌区、用于独立研究的安静区、用于动手实践的创客工坊、以及用于正式发布的演讲区。这种灵活多变的空间布局,能够支持二十余种不同的学习方式自然发生。
组织重构:打破固定的行政班级和年级界限。推行模块化课程和走班制,允许学生根据自己的兴趣、能力和学习节奏,跨年级、跨学科地选择课程,真正实现“每个学生一张课表”。
治理重构:建立新的协同机制来支持跨学科教学。例如,设立跨学科的“首席能力教师”或“项目负责人”,负责协调不同学科的教师,围绕同一个能力目标或项目协同作战。
北京第一实验学校等前沿探索,已经为我们展示了这种系统性变革的可能性。通过将学期划分为更短的学段,每个学段聚焦一个核心能力目标,并允许学生在模块内“加速”或“拓展”,学校成功地将选择权和学习的自主性还给了学生。这种从空间、课程到治理的整体变革,是实现深度个性化学习的必要前提。
📌 五、制度保障:释放基层创新的动力源
%20%E6%8B%B7%E8%B4%9D.jpg)
所有在学校层面的改革探索,最终都将触及一个更深层次的制约因素,那就是人才选拔与评价制度。如果升学路径仍然高度依赖单一的、标准化的考试分数,那么无论学校内部如何倡导素养教育,最终都难免会被强大的应试压力拉回到传统轨道。
因此,要为基层的教育创新提供持续的动力,必须在制度层面进行配套改革。
推动高考改革的深化:鼓励高校根据自身的办学特色和不同专业的培养要求,制定更加多元化的录取方案。例如,在录取时,可以对不同学科的考试成绩赋予不同的权重;可以更加重视能够体现学生综合素养的过程性评价记录(如研究性学习报告、社会实践经历、作品集等)。
发展多元化的考试与认证体系:打破“一考定终身”的局面,鼓励和支持各类专业的、有公信力的第三方考试与认证机构发展。学生可以通过这些认证来证明自己在特定领域的特长和能力,为高校选拔人才提供更丰富的参照维度。
赋予学校更大的办学自主权:在课程设置、教师评价、资源分配等方面,给予基层学校更大的自主空间,鼓励它们根据自身的特点和学生的需求,进行差异化、特色化的办学探索。多样化本身就是创新的源泉。
只有当出口变得多元,入口的培养方式才可能真正实现多元。一个灵活、多元、立体的升学与评价体系,是撬动整个基础教育系统向AI时代转型的关键杠杆。
结论
大模型技术的浪潮,正以前所未有的力度冲刷着教育的每一个角落。它带来的并非是学校的消亡,而是一场深刻的价值重估与使命重塑。当“知道”的成本变得极其低廉时,教育的核心任务,就必须转向那些更高阶、更具人性本质的领域,即如何帮助每个个体**“成为”**一个完整的人,一个有能力的创造者,一个有担当的社会公民。
这场变革要求我们彻底告别工业时代的标准化思维,从教育的目标、内容、方法到组织形态进行一次彻底的系统性升级。学校的价值,将不再体现于知识的灌输,而在于构建一个无法被技术替代的、充满活力的学习共同体。在这个共同体中,学生通过真实的互动与协作,发展批判性思维,建立身份认同,塑造健全人格。
AI不是教育的敌人,而是强大的催化剂。它迫使我们直面传统教育模式的沉疴,回归育人的本质。未来已来,我们需要的不是对技术的恐慌或盲从,而是以清醒的认知、坚定的行动,去拥抱这场变革,共同构建一个更适应未来、也更具人文精神的教育新生态。
📢💻 【省心锐评】
AI让“答案”廉价,学校的价值便在于培养提出“好问题”的能力。教育的重心正从知识的传递者,转向智慧的引路人与人格的塑造者,这是一场对教育底层逻辑的根本性重构。
