【摘要】AI在企业端的成功并非技术采购的终点,而是组织变革与业务深度融合的起点。多数项目失败的根源在于组织机制滞后,而非技术能力不足。
引言
近段时间,以DeepSeek为代表的大模型技术在公众层面引发了现象级的讨论。这股热潮迅速传导至企业内部,许多决策者要求团队立刻跟进,探索AI与自身业务的结合点。社会层面对于AI的认知和期待被迅速拉高,仿佛一个新时代已然来临。
然而,拨开喧嚣,我们看到的是另一番景象。在企业内部,将AI从一个新奇的“好工具”转变为驱动业务增长的“真生产力”,其间的道路远比想象中更为曲折。大众层面的普遍好奇与企业端规模化落地的明显滞后,形成了鲜明的反差。 这道鸿沟的存在,恰恰是当前AI产业化进程中最值得深思的课题。本文将系统性地剖析这一现象背后的深层逻辑,并提供一套可供实践的破局框架。
❖ 一、现象与现实:AI热潮下的企业“价值鸿沟”

AI技术的热度毋庸置疑,但企业应用的真实状态却不容乐观。技术潜力和业务现实之间,存在着一条巨大的“价值鸿沟”。
1.1 大众热议与企业滞后的反差
公众对AI的讨论,多集中在其强大的通用能力上,例如内容生成、信息检索、语言翻译等。这些能力直观且易于感知,使其能够快速出圈。企业决策者受此影响,很容易产生一种“我们也要用上”的紧迫感。
但企业的运营是一个高度结构化的复杂系统。通用能力不等于特定场景下的业务价值。 将一个通用大模型适配到具体的业务流程中,需要解决数据隐私、模型微调、流程兼容性、成本控制等一系列工程化难题。这种复杂性导致了企业应用的步伐远慢于公众的讨论热度。
1.2 从“新工具”到“真生产力”的鸿沟
许多企业引入AI的初步尝试,往往停留在将其视为一个效率工具的层面。例如,用AI辅助撰写营销文案、生成代码、制作PPT等。这些应用确实能在一定程度上提升个体员工的效率,但它们并未触及企业核心的生产关系和业务流程。
真正的生产力变革,意味着AI需要深度嵌入到核心业务链路中,成为决策和执行的一部分。 例如,在零售行业,AI不应仅仅是文案助手,而应成为动态定价、智能补货、个性化推荐等系统的核心引擎。从“辅助工具”到“核心引擎”的跃迁,正是当前多数企业难以跨越的鸿沟。
1.3 试点困境,规模化应用寥寥无几
当前,绝大多数企业的AI应用仍停留在试点(Pilot)、概念验证(PoC)或小范围演示(Demo)阶段。这些项目通常由创新部门或IT部门主导,资源有限,且与主营业务存在一定距离。
这些试点的结果往往是“技术上可行,业务上难推广”。项目团队可以成功地展示一个炫酷的功能,但当试图将其规模化、复制到更多业务线时,就会遇到来自数据、流程、组织、文化的重重阻力。缺少可规模化、可复制的成功案例,是AI在企业端“雷声大雨点小”的直接体现。
❖ 二、历史的回响:AI正在重演ERP的落地困境
技术的发展总是有着相似的韵律。今天AI在企业落地所面临的挑战,与二十多年前ERP(企业资源计划)系统在国内的推广历程惊人地相似。回顾历史,能帮助我们更清醒地认识当下。
2.1 ERP的“上马容易用好难”
上世纪九十年代末至本世纪初,以SAP、Oracle为代表的ERP系统被引入中国,被誉为提升企业管理的“万能钥匙”。无数企业满怀憧憬,投入巨资实施ERP项目,期望借此实现管理的现代化飞跃。
但结果众所周知。大量企业在付出高昂的软件、硬件和咨询费用后,收获的却是流程僵化、效率低下、员工抵触的苦果。当时业界流传的一句话——“不上ERP等死,上了ERP找死”,精准地描绘了企业进退维谷的尴尬处境。ERP的失败率一度高达70%以上,其根源并非软件功能不行,而是企业自身的管理基础、业务流程和组织文化无法与ERP所蕴含的先进管理思想相匹配。
2.2 相似的路径,相似的误区
将今天企业对AI的认知和实践路径,与当年对ERP的路径进行对比,可以发现诸多相似之处。企业似乎正在重蹈覆辙。
2.3 技术崇拜的代价
无论是ERP还是AI,其背后都潜藏着一种危险的倾向——技术崇拜(Technological Fetishism)。即将技术本身视为目的,而非实现业务目标的手段。
这种崇拜导致企业在决策时,关注点往往是“我们用了多先进的模型”、“我们的算力有多强”,而不是“我们解决了哪个具体的业务痛点”、“我们的投入产出比(ROI)是多少”。当评价体系偏离业务价值时,项目的失败几乎是注定的。 结果就是系统上线了,但企业的核心运作逻辑——人、流程、考核——依旧停留在上一个时代。这种表层技术与底层逻辑的脱节,是资源浪费和项目失败的根本原因。
❖ 三、症结所在:数字化项目落地的典型难题拆解

理论的探讨需要现实的案例来支撑。以下两个在数字化转型中极具代表性的失败案例,清晰地揭示了问题所在。
3.1 案例一:CDP中台沦为“昂贵的标签机”
某大型零售集团为实现“以用户为中心”的数字化转型,投入数千万元搭建了一套CDP(客户数据平台)。其战略构想是打通全渠道用户数据,赋能从前端营销到后端供应链的全链路业务。
3.1.1 理想中的蓝图
CDP项目组规划的价值场景非常丰满:
采购环节:基于用户消费偏好数据,指导精准采购,优化品类结构。
仓储环节:基于销售预测模型,实现智能补货与库存调拨,降低缺货与积压。
营销环节:构建360度用户画像,实现千人千面的个性化营销,提升转化率。
门店运营:为一线导购提供用户洞察,辅助其进行精准服务与交叉销售。
3.1.2 骨感的现实
项目上线一年后,这套昂贵的系统实际用途却极为有限。
这个案例的本质是,CDP作为一个技术平台,其价值的发挥高度依赖于外部数据的完整性和内部业务流程的配合度。当这两者都无法满足时,其功能再强大也无济于事。
3.2 案例二:会员运营策略在一线“空转”
另一家连锁零售企业,为了提升用户的ARPU(每用户平均收入)和忠诚度,引入了一套MA(营销自动化)系统,并设计了精细化的会员生命周期运营体系。
3.2.1 精心设计的运营策略
运营团队将会员划分为潜客、新客、成长期、成熟期、流失期等多个阶段,并针对每个阶段制定了详尽的自动化营销旅程(Journey)。例如:
新客:自动触发首单优惠券和欢迎指南。
成长期:根据消费频次推送积分奖励和专属折扣。
流失预警:当用户活跃度下降时,自动发送召回活动信息。
3.2.2 一线执行的困局
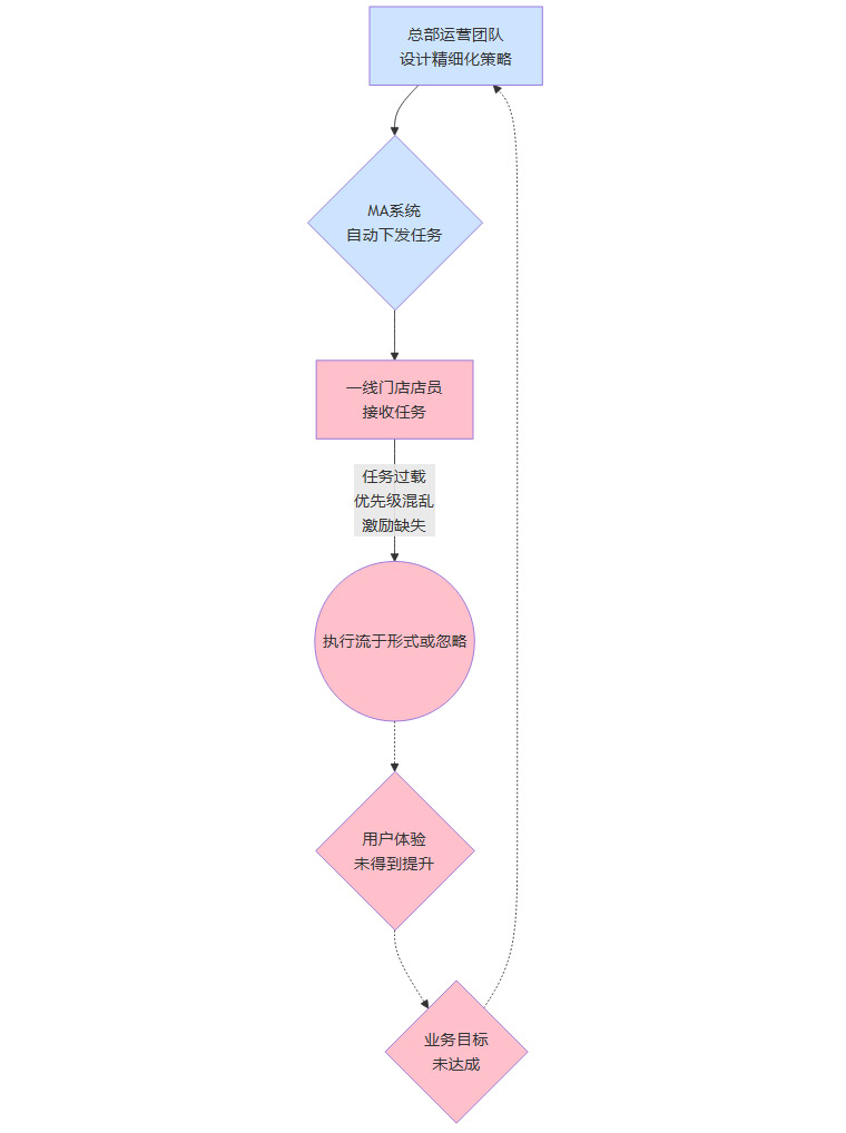
这套看似完美的自动化体系,在需要一线门店员工配合执行的环节却彻底失效。例如,系统会给店员下发任务,要求其对某位到店的高价值会员进行特定产品的推荐,或引导其参与某个升级活动。
但一线店员的反馈普遍消极。他们每天要应对商品上架、盘点库存、接待顾客、处理售后等大量繁杂事务。在他们看来,执行MA系统下发的“软性”营销任务,优先级低,且效果无法立即显现。即使有考核压力,他们也更倾向于完成那些“硬性”的销售指标,而对系统任务则流于形式,甚至想办法“刷数据”应付了事。
我们可以用一个流程图来展示这个断裂的闭环:

这个案例的症结在于,顶层设计忽略了一线执行者的现实处境和激励机制。 先进的工具和策略,如果不能与执行者的日常工作流和利益诉求相结合,最终只会“悬在空中”,无法落地。
❖ 四、探寻根源:滞后的组织结构与管理机制
上述案例中暴露出的问题,都指向一个共同的根源:企业的组织结构、协同机制和管理模式,没有跟上技术发展的步伐。 就像你不能用马车时代的道路规则和管理体系,去指挥一个由汽车组成的车队。
4.1 树状科层结构的天然壁垒
目前,大多数企业仍然沿用着经典的树状科层组织结构。这种结构强调分工明确、权责清晰,在工业时代是效率的保证。但在数字化和智能化时代,它却显示出巨大的不适应性。
AI项目的成功,高度依赖于跨部门的数据流通和业务协同。例如,一个智能推荐项目,需要:
IT部门 提供技术平台和数据支持。
业务部门(如采销) 提供商品知识和业务规则。
市场部门 提供用户洞察和营销策略。
运营部门 负责具体执行和效果反馈。
在树状结构下,这些部门分属于不同的“竖井”(Silo),各自背负着不同的KPI。数据和流程要跨越部门墙,需要大量的沟通、协调甚至博弈,效率极低。部门墙是AI项目落地最大的隐形杀手。
4.2 IT主导下的“配合式”困局
由于AI项目的技术属性,很多企业习惯性地将其主导权交给IT部门。这看似顺理成章,实则埋下了巨大的隐患。
当IT部门成为项目Owner时,业务部门的角色就变成了“配合方”。这意味着:
业务部门缺乏主人翁意识:他们认为这是“IT的项目”,自己只是提供需求和数据,对最终的业务结果不负主要责任。
项目目标容易偏离业务价值:IT部门的考核指标通常是系统按时上线、稳定运行,而非业务指标的提升。这会导致项目团队过度关注技术实现,而忽略了业务场景的真实需求。
沟通成本高昂:IT人员不懂业务的细微之处,业务人员不懂技术的实现逻辑,二者之间需要大量的“翻译”工作,信息在传递过程中极易失真。
一个成功的AI项目,必须由业务部门来主导(Own),IT部门作为联合主导方(Co-own)提供技术保障。 权责的明确是项目成功的第一步。
4.3 高层“试试看”心态的隐性风险
在推进AI项目时,我们经常会听到高层管理者说:“你们可以先小范围试试,等效果好了再全面推广。” 这句话听起来很稳妥,实际上却可能是一种“伪支持”。
这种“试试看”的心态,往往意味着:
战略决心不足:高层并未将此项目视为关乎企业未来的战略性投入,而只是一个可有可无的创新尝试。
资源投入有限:不会配置最优秀的业务和技术人才,也不会给予充分的预算和授权。
容错空间极小:一旦试点遇到挫折或短期内看不到明显效果,项目很容易被叫停。
AI项目,尤其是那些旨在重塑核心流程的项目,本质上是一场深刻的变革。变革需要坚定的战略决心、充足的资源保障和对失败的宽容。模糊的“试试看”态度,是对项目复杂性和变革艰巨性的严重低估。
❖ 五、回归本质:AI时代的业务融合原则与路径

既然组织滞后是根本症结,那么破局的关键就在于推动AI技术与业务场景的深度融合,并以此为牵引,倒逼组织进行变革。这需要一套清晰的原则和可执行的路径图。
5.1 AI项目的基本原则:业务价值驱动
在启动任何一个AI项目之前,必须回归商业的本质,明确其业务价值。技术再炫酷,如果不能回答以下三个基本问题,项目就应该被暂停。
解决了哪个具体的业务问题?
这个问题必须被量化。不是模糊的“提升效率”,而是“将客服工单的平均处理时长从10分钟降低到5分钟”,或是“将商品缺货率从5%降低到2%”。没有量化指标的问题,就是伪问题。触达了哪条业务链路上的谁?
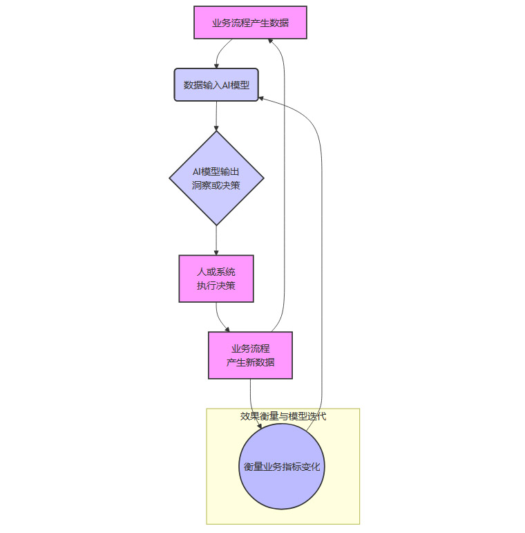
AI的价值最终需要通过“人”来体现。这个“人”可以是一线销售、仓库管理员、市场分析师,也可以是最终的客户。必须清晰地定义出AI服务的对象,以及它如何改变这个对象的行为和决策。用什么数据和流程形成可衡量的闭环?
AI项目不是一次性的交付,而是一个持续优化的生命周期。需要设计一个完整的数据和业务闭环。
这个闭环确保了AI的效果是可度量的,并且能够基于新的数据不断进行迭代优化。没有闭环的项目,价值无法沉淀,最终必然失败。
5.2 跨层级的业务融合路径
实现AI与业务的深度融合,需要企业从高层、中层到一线,进行系统性的协同作战。我们仍以零售行业的会员智能营销项目为例,来拆解这个路径。
5.2.1 高层:定战略、设目标、建机制
高层管理者的核心职责是为AI项目指明方向、提供资源、建立规则。
设定清晰的业务目标:高层需要将模糊的“提升会员价值”转化为具体的、可考核的KPI。例如,将目标设定为“未来一年,高价值会员的ARPU提升15%,整体复购率提升5%”。这个目标将成为所有相关部门的共同北极星。
将目标分解并写入考核:将总目标分解到采销、营运、市场、IT等各个部门的绩效考核(KPI/OKR)中。例如,采销部门的考核指标中,应包含“支持AI推荐的商品池丰富度”;营运部门的考核指标中,应包含“一线门店AI任务执行率”。利益捆绑是驱动协同最有效的方式。
搭建跨部门项目机制:成立一个虚拟的项目组,由业务负责人担任Owner,对最终的业务结果负责。IT和数据部门的负责人担任Co-owner,提供专业支持。项目组定期向高层汇报进展,确保资源能够及时协调到位。
5.2.2 中层:流程重构与资源“喂养”
中层管理者是连接战略与执行的桥梁。他们的任务是将高层的目标转化为可执行的流程,并为AI系统提供高质量的“弹药”。
采销团队:不再是简单地采购商品,而是要为AI系统“标注”商品。例如,在系统中维护每件主推商品的核心卖点、目标客群、价格优势、搭配建议等结构化信息。这些信息是AI做出高质量推荐的基础。
营运团队:需要将营销活动与业务目标进行关联。例如,设计一个“新品尝鲜”活动,就要在系统中明确该活动主要用于提升“新客转化率”,并设定相应的优惠规则和目标人群。这让AI能够理解不同活动的业务意图,从而在合适的时机向合适的人推荐合适的活动。
IT产品运营团队:他们的角色从“功能开发者”转变为“业务效果运营者”。需要持续监控AI功能的使用率和带来的业务效果,通过数据分析发现问题,快速迭代产品功能和运营策略,并将成功的实践沉淀为标准作业程序(SOP)。
IT开发团队:核心任务是打通系统壁垒。将AI推荐引擎与POS(销售终端)、CRM(客户关系管理)、库存等系统深度集成,让AI的建议能够无缝嵌入到一线员工现有的工作流中,而不是让他们在一个个独立的系统之间来回切换。
5.2.3 一线:简化执行与效果反馈
对于一线员工(如店长、店员),AI系统必须是“助手”而非“负担”。
提供“傻瓜式”的行动建议:系统不应只是展示一堆数据,而应直接给出清晰的行动指令。例如,在晨会前,系统推送“今日重点任务:向过去30天内购买过A商品的三位到店会员,推荐B商品组合套餐,参考话术如下……”。
最小化额外操作负担:执行过程应尽可能简单。店员在POS机上结账时,系统可以自动弹窗提示推荐信息,店员只需点击一下即可记录执行结果。操作步骤每增加一步,执行率都可能下降50%。
自动化效果沉淀:店员的执行动作和最终的销售结果应被系统自动关联和记录,作为数据闭环的一部分,用于评估效果和优化模型。这避免了让一线员工手动填写大量报表的额外工作。
通过这样一套从上至下的协同路径,AI才能真正地从一个独立的技术模块,有机地融入到业务价值创造的每一个环节中。
❖ 六、组织保障:驱动变革的人性化机制设计
有了清晰的业务融合路径,还需要一套强有力的组织保障机制来确保其顺利推行。变革的本质是改变人的行为,因此,机制的设计必须深刻理解人性。行为设计学中的FOGG模型为此提供了一个极佳的分析框架。
6.1 FOGG模型:行为改变的三要素
斯坦福大学的B.J. Fogg博士提出,一个行为的发生,需要三个要素同时满足:
动机(Motivation):用户有做这件事的意愿。
能力(Ability):用户有能力完成这件事。
触发(Trigger):有明确的提示或情境来触发这个行为。
行为 = 动机 × 能力 × 触发 (B=MAT)。这三个要素相辅相成,缺一不可。我们可以运用这个模型来系统性地设计AI项目的落地机制。
6.2 基于FOGG模型的机制设计
6.3 HR体系的同步升级
组织保障不仅是项目层面的事,更需要上升到公司人力资源战略的高度。HR的六大模块(选、育、用、留、绩、薪)都需要围绕AI时代的要求进行升级。
选(招聘):在招聘业务岗位时,增加对数据分析能力和工具使用经验的考察。
育(培训):建立常态化的数据素养和AI工具培训体系,将其作为员工的必备技能。
用(任用):在干部选拔和晋升中,优先考虑那些能够带领团队拥抱变化、善用数据和AI创造价值的复合型人才。
留(保留):为掌握“业务+技术”双重能力的稀缺人才,设计更有竞争力的薪酬和发展通道。
本质上,企业需要有意识地培养和选拔一批“AI原住民”骨干,让他们成为组织内部推动变革的核心力量。
❖ 七、标杆启示:星巴克Deep Brew的深度融合实践

理论需要标杆来印证。星巴克在2019年推出的“Deep Brew”AI平台,是业内公认的AI与业务深度融合的典范。它的成功之处不在于使用了多么前沿的模型,而在于将AI系统性地融入了其商业操作系统的每一个角落。
7.1 Deep Brew的核心应用场景
Deep Brew并非一个独立的系统,而是渗透在星巴克运营全流程中的一个底层智能引擎。
个性化推荐:在星巴克App中,Deep Brew会根据用户的历史订单、地理位置、时段、天气等数十个维度,实时生成个性化的饮品和食品推荐,有效提升了客单价和用户粘性。
智能库存管理:通过分析销售数据和外部因素(如节假日、天气变化),精准预测每家门店对每种原材料的需求量,自动生成补货订单,极大地降低了库存成本和缺货风险。
预测性维护:实时监控全球数十万台咖啡机的运行数据,通过预测模型提前发现潜在的故障风险,主动安排工程师进行维护或寄送替换零件,最大限度地减少了设备停机时间。
员工排班优化:根据预测的客流量,为门店经理提供最优的员工排班建议,确保在高峰期有足够的人手,在平峰期又不会浪费人力成本。
7.2 成功的关键要素
星巴克的实践,验证了我们前面讨论的所有关键原则。
业务驱动:Deep Brew的每一个应用场景,都直接指向一个明确的业务目标(提升销售、降低成本、保障体验)。
数据闭环:从顾客点单到后台备货,再到设备运行,所有环节的数据都被采集和利用,形成了持续优化的闭环。
组织协同:Deep Brew的成功,是市场、营运、供应链、IT、门店等多个部门高度协同的结果。其背后是星巴克自上而下推动数据驱动文化的坚定决心。
流程重塑:AI的引入,深刻地改变了星巴克从产品推荐到员工管理的每一个核心业务流程。
星巴克的案例告诉我们,AI的最高境界,是让技术“消失”在业务流程中,成为像水电煤一样自然而然的基础设施。
结论
AI在企业端的落地,是一场深刻的系统性变革,远非采购一套技术工具那么简单。其成败的核心,不在于技术本身,而在于企业能否跨越从“技术赋能”到“组织与业务重塑”的认知鸿沟。
我们可以将AI在企业落地的成功要素,提炼为一个公式:
AI落地成功 = 技术能力 × 业务场景 × 数据基础 × (组织变革 + 激励机制)
在这个公式中,技术、场景和数据是基础要素,而括号内的组织与激励,则是决定最终成败的放大器。对于大多数企业而言,当前阶段最务实的行动建议是:
聚焦切入:放弃全面开花、一步到位的幻想。选择一个ROI可被清晰衡量、业务链条相对较短的具体场景作为切入点,集中资源打深打透。
明确权责:建立“业务方为Owner,IT方为Co-owner”的项目责任制。以最终的业务结果作为衡量项目成功的唯一标准。
同步变革:在引入AI技术的同时,必须同步调整与之配套的业务流程、绩效考核、激励方案和培训体系。让AI自然地嵌入员工的日常工作,而不是成为一项需要额外应付的“新任务”。
这场变革注定是艰难的,因为它挑战的是企业长期形成的思维定式和利益格局。但这也是企业在智能化时代构筑核心竞争力的必由之路。
📢💻 【省心锐评】
AI落地,技术是门票,业务是赛道,组织是赛车。多数企业手握门票,却迷失在赛道上,甚至开着一辆需要大修的旧车。真正的赢家,是那些能同步升级赛道和赛车的选手。
