【摘要】吨级eVTOL全球首获适航三证,深度剖析其在动力、飞控等领域的技术验证难点、中国创新的审定流程,及其对全球低空经济格局的深远影响。
引言
近年来,eVTOL(电动垂直起降航空器)作为低空经济的核心载具,正从概念图纸走向商业化前夜。其中,适航认证是横亘在所有从业者面前的一道关键门槛。最近,国内峰飞航空科技研发的吨级货运eVTOL——V2000CG凯瑞鸥,在全球范围内首次完整集齐型号合格证(TC)、生产许可证(PC)与标准适航证(AC),这一事件并非孤立的技术成就,它系统性地展示了中国在eVTOL这一新兴赛道上,从技术研发、审定标准到产业管理的全链条创新能力。这不仅标志着我国大型eVTOL产业化进程迈出了决定性一步,也为全球低空经济的发展提供了极具参考价值的“中国方案”。
一、 行业里程碑:从“能飞”到“能运营”的商业闭环

航空器要实现商业运营,必须获得监管机构颁发的“三证”,这构成了其合法进入市场的完整资质闭环。V2000CG的取证,意味着它已走完从设计定型到批量生产再到单机交付的全过程,为规模化商业运营铺平了道路。
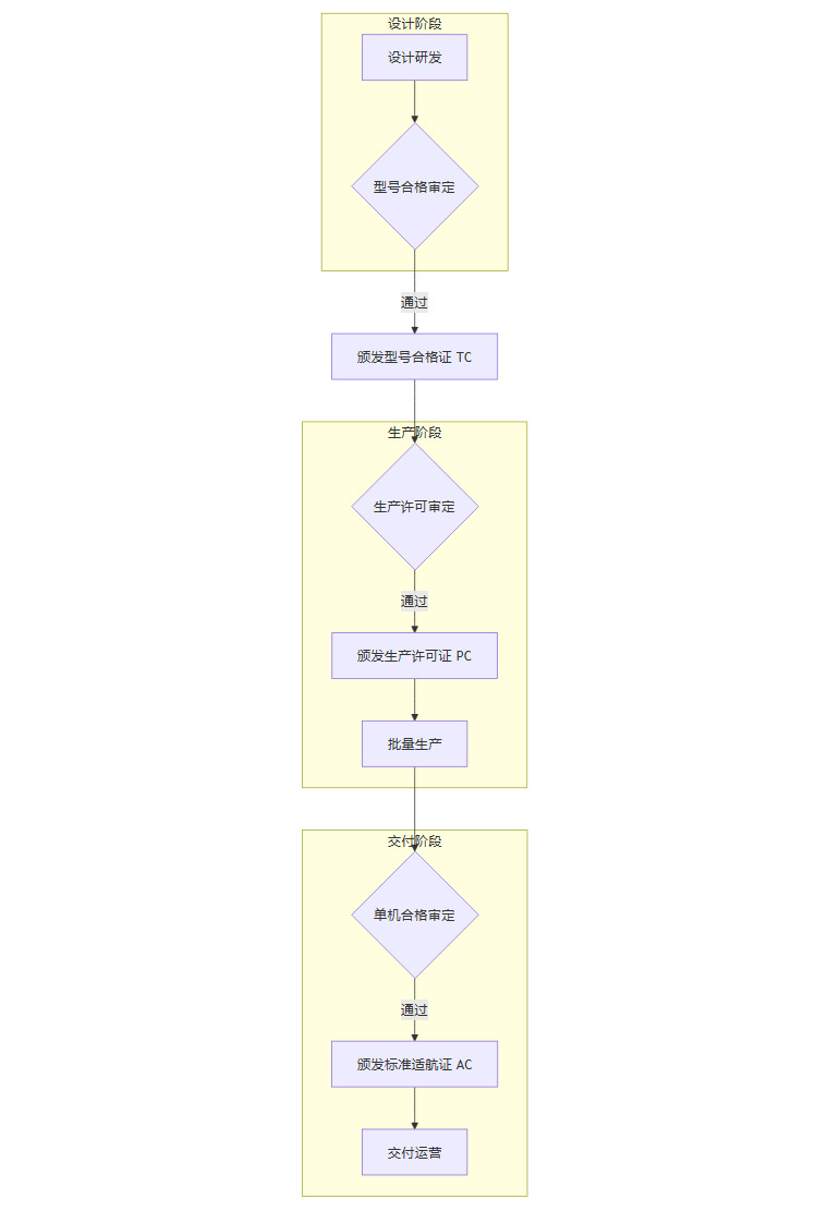
1.1 “适航三证”的内涵与逻辑
“适航三证”环环相扣,共同构成了航空器全生命周期的安全与质量保障体系。
型号合格证 (Type Certificate, TC):这是对航空器“设计”的批准。监管机构通过一系列严苛的分析、计算、地面测试和飞行试验,确认该型号的设计符合适航标准,具备固有的安全性。这是三证中最核心、技术难度最高的一环。
生产许可证 (Production Certificate, PC):这是对航空器“制造”能力的批准。监管机构在颁发TC后,会对制造商的质量管理体系、生产流程、供应链管控、人员资质等进行全面审查,确保其具备持续、稳定地生产出与TC设计符合的产品的能力。
标准适航证 (Airworthiness Certificate, AC):这是对“单架”航空器的批准。每一架生产下线的航空器,在交付给客户前,都必须经过检查,证明其状态与已批准的TC设计完全一致,并处于安全可用状态,方可获得AC。
这三者的关系可以用一个流程图清晰展示。

1.2 里程碑事件的产业意义
V2000CG的“三证”齐备,其意义远超单一机型本身,它对整个产业生态起到了强大的牵引和示范作用。
1.2.1 商业化运营的“准生证”
获得“三证”意味着eVTOL不再是停留在测试场中的验证机,而是可以合法投入商业航线、产生实际经济价值的生产工具。例如,V2000CG已在贵州高原等复杂场景下完成首飞,将传统陆运数小时的物流时效压缩至一小时以内,物流效率提升超过80%。这种看得见的商业价值,将驱动产业从“概念驱动”转向“订单驱动”,加速应用场景的规模化复制。
1.2.2 产业链协同的“催化剂”
适航认证是一个系统工程,它倒逼整个产业链进行技术升级与标准统一。为了满足审定要求,主机厂必须对下游供应商提出明确且严苛的技术指标。这直接带动了国内在高比能动力电池、高功重比电驱系统、高可靠性飞控计算机、轻量化复合材料等关键领域的快速发展。一个通过适航验证的供应链体系,其技术成熟度和可靠性得到了国家级的背书,为后续更多机型的研发提供了坚实基础。
1.2.3 市场信心的“压舱石”
对于一个新兴产业,法规的确定性是资本投入和市场接纳的前提。全球首个吨级eVTOL完成全套取证,向全球市场和投资机构发出了一个明确信号:中国不仅拥有领先的eVTOL技术,更拥有与之匹配的、高效创新的适航审定体系。这极大地提振了市场信心,吸引更多社会资本进入,从而形成“技术突破-法规完善-资本注入-商业落地”的正向循环。
二、 技术壁垒:eVTOL适航审定的“无人区”

eVTOL的技术构型与传统固定翼飞机、直升机存在本质差异,导致其适航审定工作几乎是在一片“无人区”中探索。审定机构无法简单套用现有规章,必须针对其独有技术特征,重新评估风险、建立标准。
下表清晰对比了eVTOL与传统航空器在适航审定核心技术点上的差异。
2.1 动力系统:分布式电推进的“双刃剑”
分布式电推进(DEP)是eVTOL的标志性技术。它通过多个小型电机构成动力系统,带来了极高的安全冗余。理论上,单个甚至多个动力单元失效,飞控系统可通过实时调整其余单元的功率,维持飞行姿态。
然而,这种“冗余”也带来了前所未有的审定复杂性。
失效模式的组合爆炸:对于一个拥有8个以上动力单元的eVTOL,其潜在的单点、多点失效组合是海量的。审定方要求制造商必须通过仿真和试验,证明系统在所有可预见的失效模式下都能安全应对。这不仅是工作量的巨大挑战,更是对故障检测、隔离与重构(FDIR)算法鲁棒性的终极考验。
电池系统的安全性:动力电池是eVTOL的“心脏”,也是最大的安全风险源。适航审定不仅关注电池的能量密度和循环寿命,更关注其在极端条件下的安全性。例如,如何防止单体电芯热失控后,在数分钟内蔓延至整个电池包,是审定的重中之重。这涉及到复杂的BMS(电池管理系统)设计、热管理设计以及物理隔离设计。
电磁兼容性(EMC):数十个大功率电机和控制器同时工作,会产生复杂的电磁环境。如何确保这些电磁干扰不会影响到飞控、通信、导航等核心航电系统,是审定中必须通过严苛地面试验和飞行试验来验证的关键环节。
2.2 飞控系统:从“辅助”到“生命线”的角色跃迁
在传统飞机中,飞控系统更多扮演“辅助”角色,驾驶员仍保留最终的操纵权限。而在eVTOL中,尤其是采用多旋翼与固定翼混合布局的机型,飞行员的指令需要经过飞控计算机的解算,分配给数十个舵面和电机,飞控系统是绝对的“生命线”。
过渡飞行阶段的控制难题:从垂直起降/悬停模式切换到水平巡航模式的“过渡阶段”,是eVTOL飞行包线中最危险的环节。在这一阶段,飞行器同时受到旋翼下洗流和前飞气流的复杂干扰,气动特性非线性、非定常,极易失控。审定方需要制造商提供海量的风洞数据、仿真结果和飞行试验数据,证明其控制律在各种阵风、侧风及失效工况下,都能平稳、可靠地完成过渡。
软件的适航认证:eVTOL的飞控软件代码量巨大,逻辑复杂。其认证必须遵循极其严格的航空软件标准,如DO-178C。这意味着从需求分析、软件设计、代码编写到验证测试的每一个环节,都必须有详尽的文档记录和可追溯性,确保软件的可靠性达到与飞机硬件同等的水平。
自动化与无人化审定:对于像亿航EH216-S这类无人驾驶载人eVTOL,审定范式被彻底颠覆。审定重点从评估“飞行员”转向评估“自动驾驶算法”和“地面远程监控系统”。如何验证算法在传感器失效、通信中断等极端情况下的决策能力,成为全新的课题。EH216-S的成功取证,为后续吨级eVTOL的自动化审定积累了宝贵经验。
2.3 结构设计:轻量化与安全性的极致平衡
为了克服电池能量密度瓶颈,eVTOL在结构设计上必须追求极致的轻量化,这导致复合材料被大规模应用。
复合材料的损伤容限:与金属材料不同,复合材料在受到冲击后可能产生肉眼不可见的内部分层损伤,严重影响结构强度。审定方要求制造商建立一套完整的复合材料结构健康监测与维护方案,并证明其结构在承受一定程度的损伤后,仍能安全飞行一个规定周期。
坠落安全性(Crashworthiness):尽管eVTOL通过多冗余设计大幅提升了安全性,但适航审定仍需考虑最坏情况,即动力系统完全失效后的坠落场景。审定要求机体结构、起落架、座椅等设计能够在规定的坠落速度下,吸收足够能量,保证乘员(或高价值货物)的生存空间和安全。对于电池包,还需额外验证其在坠落冲击下不会发生起火爆炸。
三、 中国方案:审定流程的范式革新

面对eVTOL这一全新物种,如果完全沿用传统航空器的审定框架,不仅周期漫长,还可能扼杀技术创新。中国民用航空局(CAAC)在此展现了高度的智慧与灵活性,其探索的创新审定模式,在全球范围内都具有领先性。
3.1 “专用条件+一事一议”:兼顾安全与创新的务实路径
由于全球尚无统一、成熟的eVTOL适航标准,CAAC采取了“一事一议”的原则,针对每一款申请审定的eVTOL,组织专家团队进行技术评估,为其“量身定制”一套适航审定基础,即“专用条件”。

这种模式的优势在于:
灵活性:不被现有条框束缚,能够充分适应eVTOL多样化的技术构型。
针对性:审定资源可以集中在特定机型的关键风险点上,提高效率。
迭代性:通过对不同机型的审定实践,逐步积累数据和经验,为未来制定普适性的eVTOL适航规章奠定基础。
CAAC为V2000CG和EH216-S等机型发布的专用条件,是全球范围内最早一批针对具体eVTOL型号的系统性适航法规文件,这标志着中国在eVTOL审定标准制定上已抢占先机。
3.2 “基于风险”的分级分类管理:避免“一刀切”
CAAC明确提出,对无人驾驶航空器的管理,要体现“基于运行风险”的理念。这意味着,不同用途、不同运行场景的eVTOL,其适航审定的要求和流程也将有所不同。
载人 vs. 载货:载人eVTOL的安全性要求最高,其审定标准将对标民航客机,所有系统都必须达到极高的可靠性水平。而对于在偏远地区执行物流任务的货运eVTOL,其运行风险相对较低,审定要求可在保证基本安全的前提下适当简化。
隔离空域 vs. 融合空域:在特定、隔离的空域内运行的eVTOL,与需要在城市复杂空域中和传统航空器混合运行的eVTOL,其对感知与避障、通信导航等系统的要求截然不同,审定标准也应有所区分。
这种分级分类的管理思路,避免了“一刀切”带来的资源浪费和效率低下,能够更好地促进eVTOL在不同应用场景的快速落地。
3.3 审定体系的未来演进方向
随着越来越多的eVTOL型号进入取证阶段,仅依靠官方审定机构的力量将难以为继。构建一个更开放、高效的审定生态体系是必然趋势。
3.3.1 引入第三方机构
借鉴欧美航空发达国家的经验,未来CAAC可逐步授权具备资质的第三方专业机构,承担部分审定工作,例如特定系统的技术审查、零部件的合格审定等。这不仅能分担官方机构的压力,还能催生一批专业的航空技术服务公司,完善产业生态。
3.3.2 模块化与标准化取证
推动关键核心部件(如电池包、电机、飞控计算机)的标准化和模块化取证。一旦某个型号的电池包通过了独立的适航认证(类似于获得零部件技术标准规定项目批准书,CTSOA),其他eVTOL主机厂就可以直接采购使用,无需在整机审定中对其进行重复、完整的审查。这将极大缩短整机研发周期,降低取证成本。
3.3.3 数字化审定工具的应用
充分利用我国在数字化工程领域的优势,大力发展基于模型的系统工程(MBSE)、数字孪生、高精度仿真等技术,并推动其在适航审定中的应用。通过“仿真试验”来部分替代或补充“物理试验”,可以大幅提升审定效率,降低成本。未来,“数字证据”在适航审定中的比重将不断增加,形成“数字审定”新范式。
结论
中国吨级eVTOL在全球率先集齐“适航三证”,绝非偶然。它是我国在eVTOL领域技术创新、产业协同与监管智慧的集中体现。这一突破,不仅为中国eVTOL产业的商业化运营扫清了最大障碍,更重要的是,通过实践探索出了一套行之有效的、适应新技术发展的适航审定“中国方案”。
这套方案的核心,在于安全与发展并重,在坚守安全底线的同时,给予创新最大的包容度和灵活性。展望未来,随着分级分类管理、第三方参与、模块化取证、数字化审定等机制的不断完善,中国的适航认证体系将更具效率和开放性。这不仅能为国内蓬勃发展的低空经济保驾护航,更有望将“中国标准”和“中国智慧”输出至全球,引领国际航空新规则的制定,重塑世界低空经济的发展格局。
📢💻 【省心锐评】
适航三证不仅是技术通行证,更是中国在低空经济新赛道上,从规则追随者到标准制定者的关键一步,其体系性优势远比单一机型突破更具深远意义。
