【摘要】AI客服“转人工难”是技术局限、产品设计缺陷与企业战略失衡共同作用的结果。破局需要从技术架构、流程设计到战略思维进行系统性改造,构建以解决率为核心的人机协同服务体系。
引言
近期,“转人工客服为何这么难”的公众讨论,将一个长期存在于用户体验中的痛点推至风口浪尖。大量用户反馈,在与AI客服的交互中,普遍遭遇答非所问、循环往复的无效沟通,而试图寻求人工帮助的路径则被设计得异常曲折。这一现象并非个案,已成为众多数字化服务平台的系统性症结。AI客服,这一承载着提升效率与优化服务期望的技术应用,在现实中却常常异化为阻碍问题解决的“数字壁垒”,让“智能”服务显得颇为“智障”。
从技术架构师的视角看,这一问题的根源远比“AI不够聪明”或“企业为了省钱”这类标签化归因更为复杂。它深刻反映了当前AI技术的能力边界、产品与流程设计的理念偏差、企业运营战略的短视,以及相关行业标准与法规的滞后。本文旨在穿透表层抱怨,从技术实现、系统设计与组织战略三个维度,系统性地剖析AI客服“转人工难”背后的深层技术成因,并提出一套可落地的系统性改造框架,旨在推动AI客服从单纯的“成本拦截工具”向真正提升服务价值的“智能协作伙伴”演进。
一、现象解构:从用户抱怨到系统性症结
%20%E6%8B%B7%E8%B4%9D-bchg.jpg)
用户对AI客服的负面体验高度集中,这些看似零散的抱怨,实则指向了当前客服系统设计的共性缺陷。理解这些痛点是进行系统性改造的起点。
1.1 用户体验的普遍痛点
当前用户与AI客服交互的痛点,可以归结为“低效沟通”与“高昂情绪成本”两大核心问题。
1.1.1 沟通效率的瓶颈
AI客服在处理非标准化问题时,效率瓶颈暴露无遗。用户常常陷入一种“无效交互循环”,具体表现为:
语义理解偏差:AI无法准确识别用户的真实意图,尤其是在面对口语化表达、复杂句式或多意图询问时,频繁给出预设的、不相关的答案。
流程固化僵硬:系统引导用户进入一个预设的、层层递进的菜单树(IVR),但用户的实际问题可能跨越多个分支或根本不在预设范围内,导致用户在迷宫式的流程中反复碰壁。
上下文感知缺失:在多轮对话中,AI无法有效记忆和利用之前的交互信息,要求用户重复陈述问题,这极大地增加了沟通成本。
1.1.2 情绪成本的激增
当用户带着焦急或不满的情绪寻求帮助时,一个低效的AI客服系统会成为情绪的“放大器”。
“转人工”入口的隐匿化:人工服务入口被刻意设计得难以寻找,通常深埋在多层菜单之后,或需要用户输入特定、不直观的指令才能触发。这种设计给用户的心理感受是平台在有意规避责任。
漫长且不透明的等待:即使用户成功触发转人工流程,也往往面临长时间的排队。系统通常只提示“正在为您转接”或“您前方有N位用户”,缺乏预计等待时间的反馈,使用户陷入不确定的焦虑中。
人机切换的信息断裂:历经周折接通人工后,用户常常被要求将问题完整复述一遍。AI与人工坐席之间缺乏对话历史的有效同步,这让用户此前与AI的所有交互都沦为无用功,挫败感极强。
1.2 问题的双重根源:技术短板与战略失衡
“转人工难”的困境,本质上是两大因素交织作用的结果。一方面是当前AI技术本身存在的局限性,另一方面则是部分企业在引入AI技术时,其战略导向发生了严重偏差。
技术短板:这是问题的客观基础。目前市面上许多AI客服系统,尤其是一些低成本的标准化解决方案,其技术内核相对陈旧。它们在自然语言理解(NLU)、对话管理(DM)、情绪识别等方面能力有限,尚无法胜任复杂、开放式的服务场景。
战略失衡:这是问题的主观推手。企业引入AI客服的初衷,本应是利用自动化处理约80%的标准化、高频次问题,从而将宝贵的人工资源解放出来,专注于处理20%的复杂、高价值问题,实现“人机协同增效”。然而,在实践中,部分企业的战略目标被简化为单一的“降本”。AI不再是辅助人工的“前台助手”,而被用作替代人工、拦截用户请求的“防火墙”或“挡箭牌”。这种战略失"衡直接导致了产品设计上对人工通道的刻意弱化与封堵。
二、技术溯源:AI客服的“能力边界”与实现瓶颈
要理解AI客服为何表现得“智障”,必须深入其技术内核,审视当前主流技术方案的能力边界与固有瓶颈。
2.1 早期技术范式:规则驱动的局限性
许多被用户诟病的AI客服系统,其底层技术仍停留在基于规则的阶段。这类系统主要依赖两种技术:
2.1.1 关键词匹配与模板应答
这是最基础的实现方式。系统维护一个庞大的“问题-答案”知识库(FAQ)。当用户输入问题时,系统通过分词、提取关键词,去知识库中进行匹配。一旦命中某个关键词或相似问法,就返回预设的标准化答案。
优点:实现简单、成本低、对于标准问题的回答准确率高。
缺点:泛化能力极差。无法处理未在知识库中明确定义的问题,对同义词、近义词、语序变化、错别字等非常敏感,极易出现“答非所问”的情况。
2.1.2 有限状态机(FSM)与任务型对话
对于需要多轮交互以完成特定任务(如查询订单、修改密码)的场景,常采用有限状态机模型。系统预先定义好对话的每一个状态和状态之间的跳转逻辑(即对话流)。
优点:流程清晰,能引导用户完成特定任务。
缺点:对话流程极其僵化。用户必须严格按照预设流程进行交互,一旦试图跳出流程、打断或提出流程外的问题,系统就会“卡壳”或强制用户回到主流程,缺乏灵活性。
下表清晰对比了规则驱动型AI客服与现代AI客服的技术差异:
2.2 语义理解的挑战:从“听见”到“听懂”
即便是采用了机器学习或深度学习技术的AI客服,也面临着语义理解的深层挑战。从技术上,“听见”用户的输入(语音识别或文本获取)相对容易,但要真正“听懂”其背后的意图,则困难重重。
意图识别的复杂性:用户的单次输入可能包含多个意图(如“我想查一下订单状态,顺便问问退货政策”),或者意图表达模糊(如“我的手机好像坏了”)。准确识别并拆分这些意图,对模型的NLU能力要求很高。
实体抽取的准确性:客服对话中包含大量关键实体,如订单号、手机号、地址、产品型号等。模型需要准确地从非结构化的对话中抽取出这些结构化信息,任何一个环节出错都可能导致任务失败。
情绪与异常场景识别:用户的情绪是决定服务质量的关键变量。一个优秀的AI客服应能识别出用户焦躁、愤怒等负面情绪,并及时启动安抚策略或触发转人工流程。同样,对于系统无法处理的异常场景或用户模糊的诉求,也应主动放弃而非反复无效尝试。当前多数系统在这方面的能力依然薄弱。
2.3 训练数据的“阿喀琉斯之踵”
AI模型的智能水平,高度依赖于训练数据的质量和数量。这是许多AI客服项目失败的根本原因之一。
知识库更新滞后:企业的业务、产品、政策在不断变化,但AI客服的知识库更新往往跟不上节奏。过时的信息会导致AI给出错误答案,严重损害用户信任。
缺乏高质量的定制语料:通用领域的AI模型无法很好地适应特定行业的“黑话”和业务逻辑。一个真正好用的AI客服,需要大量经过清洗、标注的本企业真实客服对话数据进行模型微调(Fine-tuning)。许多企业缺乏数据积累,或不愿投入成本进行数据治理,导致模型“水土不服”。
迭代机制缺失:AI客服上线只是第一步。一个健康的系统必须建立闭环优化机制,将线上交互中失败的案例、用户不满意或转人工的对话进行收集、分析、标注,再回流到训练数据中,持续迭代优化模型。缺乏这个机制,AI就永远无法“成长”。
三、产品与流程设计的“迷宫”:当体验让位于KPI
%20%E6%8B%B7%E8%B4%9D-nlfc.jpg)
如果说技术局限性是AI客服“智障”的先天不足,那么不合理的产品与流程设计则是后天加剧问题的“元凶”。在“拦截人工”为核心KPI的导向下,产品设计本身就充满了对用户的“恶意”。
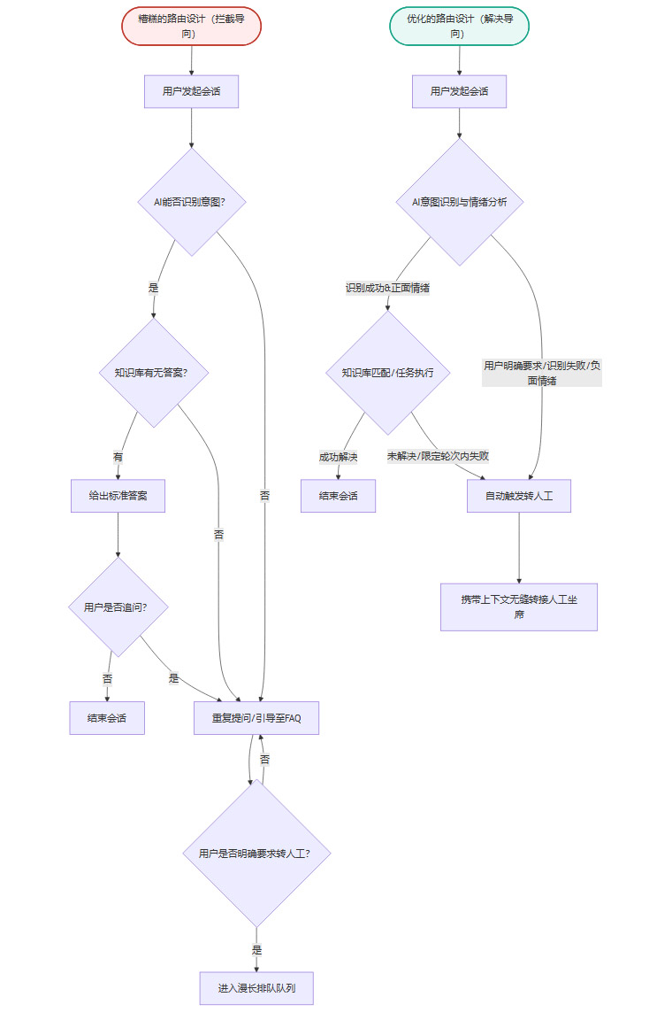
3.1 “拦截”导向的路由策略
路由策略是客服系统的大脑,决定了用户的请求如何被分配。一个健康系统的路由策略应以“最快解决问题”为目标,而不健康的系统则以“最大化拦截人工”为目标。
下面是一个典型的“拦截导向”与“解决导向”的路由策略对比流程图:

从图中可见,糟糕的设计通过循环和高门槛,将用户困在AI交互的闭环中。而优化的设计则设置了多个清晰的“出口”,在AI无法解决或感知到用户负面情绪时,主动、及时地将服务升级至人工。
3.2 人工入口的“深埋”设计
这是用户感知最强烈的流程设计问题,属于典型的用户体验“暗黑模式”(Dark Patterns)。
菜单层级过深:在语音IVR或文本菜单中,“转人工”选项往往被放在最后一级,或者需要用户听完一段冗长的介绍才能选择。
触发指令模糊:系统不提供明确的“转人工”按钮,而是要求用户输入“人工服务”、“转人工”等特定文本。用户需要自行猜测和尝试,增加了操作成本。
视觉引导弱化:在APP或网页界面,“联系人工客服”的按钮可能被设计得非常小、颜色黯淡,或者隐藏在“帮助中心”的某个不起眼的角落。
3.3 人机协作的“断点”:信息孤岛问题
即使用户最终接通了人工,糟糕的系统设计也会在最后一步摧毁体验。AI客服系统与人工坐席工作台之间的数据不通,是一个普遍存在的技术和流程问题。
技术层面:两个系统可能是由不同供应商提供,缺乏标准化的API接口进行会话数据(如用户ID、历史聊天记录、已识别的意图和实体)的传递。
流程层面:没有建立起人机协作的标准作业程序(SOP)。人工坐席的培训和工作流程中,可能没有被要求或没有便捷的工具去查阅用户此前的AI交互记录。
这个“断点”导致服务体验的完全割裂,不仅让用户愤怒,也极大地降低了人工坐席的服务效率,因为他们需要花费额外的时间来重新了解背景信息。
四、系统性改造:构建以“解决率”为核心的人机协同体系
要从根本上解决“转人工难”的问题,必须进行一场自上而下的系统性改造。改造的核心思想是,将AI客服系统的定位从“拦截工具”转变为“赋能工具”,将考核指标从“人工接待量下降”转变为“用户问题首次解决率(FCR)”和“用户满意度(CSAT)”。
4.1 架构升级:从孤立模块到融合平台
现代智能客服系统不应是几个孤立模块的简单拼接,而应是一个高度融合的平台。
统一用户中心:建立统一的用户画像和历史记录中心,无论用户通过哪个渠道(APP、网站、电话)接入,其身份和历史服务记录都应被统一识别和调取。
融合通信平台:打通文本、语音、视频等多种通信渠道,实现AI与人工坐席在同一平台上的协同工作,为信息无缝流转提供基础。
智能路由与分配引擎:构建一个强大的ACD(Automatic Call Distribution)系统,它不仅能根据坐席技能、忙闲状态分配任务,更能结合AI对用户意图、情绪、用户等级的分析,进行动态、智能的路由决策。
4.2 技术栈选型:拥抱大语言模型(LLM)
大语言模型的出现,为从根本上提升AI客服的“智商”和“情商”提供了可能。
卓越的自然语言理解能力:相比传统NLU模型,LLM在处理复杂语义、长上下文、小样本甚至零样本意图识别方面表现出压倒性优势,能大幅减少“答非所问”的概率。
强大的内容生成与摘要能力:LLM可以根据对话上下文,生成更自然、更具个性化的回复。更重要的是,在转接人工前,它可以自动为之前的多轮对话生成一段精准的摘要,极大地提升了人工坐席的接手效率。
混合系统是务实选择:直接使用通用大模型成本高且不可控。当前最佳实践是构建混合系统。即利用传统任务型对话机器人处理高频、确定性强的业务,同时利用LLM来增强系统的闲聊、兜底和泛化能力,并在需要时调用其生成和摘要能力。
4.3 流程再造:设计无缝的“升降级”路径
流程设计的核心,是建立清晰、自动、人性化的人机服务“升降级”机制。
明确的自动升级(Escalation)触发器:
失败次数阈值:当AI连续N次(如2-3次)无法理解用户意图或给出满意答案时,自动触发转人工。
负面情绪检测:通过文本或语音情感分析,一旦检测到用户情绪由中性/正面转为负面,立即启动转人工流程。
关键词触发:将“投诉”、“举报”、“法律”等高风险或敏感词汇设为最高优先级触发词,绕过AI直接转人工。
用户主动请求:提供永久、清晰、一键可达的“转人工”入口。
上下文的无缝传递:在触发转人工时,系统必须将完整的会话历史、AI已识别的意图和实体、用户画像等信息,打包推送至人工坐席的工作台界面。
智能降级(De-escalation)机制:在人工服务结束后,系统可以根据解决情况,将该案例的解决方案结构化,反哺给AI知识库。未来当其他用户遇到类似问题时,AI或许就能直接解决,实现服务的“降级”,这才是真正意义上的“增效”。
4.4 闭环优化机制的建立
AI客服不是一个一次性采购的“软件”,而是一个需要持续运营和“培养”的“系统”。
数据标注与回流:建立专门的数据运营团队,定期对线上失败的对话、用户差评的案例进行人工标注,并将这些高质量数据用于模型的增量训练或微调。
A/B测试平台:对于新的对话策略、推荐答案或流程设计,应通过A/B测试进行小流量验证,基于数据对比效果,择优全量上线。
监控与告警:建立完善的监控体系,实时追踪关键指标,如意图识别准确率、问题解决率、转人工率等。当指标出现异常波动时,系统应能自动告警,以便运营和技术团队及时介入。
五、超越技术:战略、法规与文化的全方位重塑
%20%E6%8B%B7%E8%B4%9D-umzn.jpg)
技术的改造终究需要顶层战略的指引和外部环境的约束。解决“转人工难”问题,最终要回归到企业的服务理念和社会的治理能力上。
5.1 战略思维转变:从“成本中心”到“价值中心”
企业决策层必须深刻认识到,客服部门不应被视为纯粹的“成本中心”,而是一个能够创造巨大价值的“客户关系中心”。
重塑KPI考核体系:放弃以“呼叫拦截率”、“AI接待占比”等作为核心考核指标。转向以“首次联系解决率(FCR)”、“客户满意度(CSAT)”、“净推荐值(NPS)”和“客户费力度(CES)”等更能反映服务质量和用户体验的指标。
核算长期价值(LTV):一次糟糕的客服体验可能导致一个高价值客户的永久流失。企业在计算客服成本时,必须将客户流失带来的长期收入损失和品牌口碑的无形损害计入其中。这样算下来,节省几个客服岗位的“小账”,远抵不过丢失客户的“大账”。
投资于人:AI的引入,应让人的角色升级。企业应加大对人工客服的培训投入,让他们从处理重复性工作的“接线员”,转变为能够处理复杂纠纷、提供情感关怀、洞察客户需求的“客户专家”。
5.2 法规与合规的“硬约束”
市场失灵之处,监管必须补位。用户的呼声正在推动法律与行业标准的完善。
保障消费者的选择权:设置复杂的流程和技术门槛,人为地抬高用户获取人工服务的成本,实质上涉嫌妨碍消费者的自主选择权。《消费者权益保护法》等法律法规是保障用户权利的根本依据。
“一键转人工”的刚性要求:在涉及金融、医疗、紧急求助以及重要投诉等场景中,“一键直达人工”不应只是一个行业倡议,而应成为一项强制性的服务标准。监管部门正在推动相关标准的制定,明确AI客服在不同场景下的人工介入要求和可达性标准。
明确企业主体责任:企业不能以“技术供应商问题”或“AI自行决策”为由推卸责任。无论服务由AI还是人工提供,企业作为服务提供方,都必须承担最终责任。
5.3 用户角色的演进:从被动吐槽者到系统训练师
面对不佳的AI客服体验,用户除了情绪化的吐槽,也可以扮演更积极的角色。
结构化的理性反馈:通过官方提供的评价和投诉渠道,进行具体、结构化的反馈。例如,清晰地描述“我问了什么”、“AI回答了什么”、“我认为问题出在哪里”。
反馈即数据:用户的每一次理性反馈,都是一条极其宝贵的“标注数据”。这些数据直接指明了当前系统的缺陷,是推动算法迭代和流程优化的最直接动力。企业应建立便捷的反馈机制,并让用户感知到他们的反馈正在被用于系统改进。
结论
“转人工难”的困局,是AI客服技术从粗糙的自动化走向精细化、人性化智能服务过程中必然经历的一个关键阵痛关口。它警示我们,任何技术的应用,如果脱离了“以人为本”的核心,都可能走向其初衷的反面。将智能客服从“智障”的泥潭中拉出,需要一场彻底的系统性革命。
这场革命,始于技术的正视与升级,要求我们用更先进的架构和算法去武装客服系统;深化于产品与流程的重塑,要求我们以“解决问题”而非“拦截用户”为设计的出发点;最终成型于企业战略与文化的转型,要求我们将客户服务视为创造价值的核心环节,而非可以随意压缩的成本开销。在这场变革中,清晰的法规标准是底线保障,而用户的积极参与则是持续优化的催化剂。
AI客服的目标,从来不是彻底替代人,而是将人从海量的、重复性的劳动中解放出来,去从事更具创造性、决策性和情感关怀的高价值服务。一个真正成熟的智能服务体系,应该让用户在享受自动化带来便捷的同时,也能在需要时,毫不费力地找到那个能够给予他们温暖和最终解决方案的“人”。跨越当前的阵痛,我们才能迎来人机协同服务的美好未来。
📢💻 【省心锐评】
AI客服的症结不在技术,在理念。当系统设计的出发点从“拦截成本”转向“成就用户”,从“机器替代人”转向“机器辅助人”,所谓的“转人工难”问题,自然迎刃而解。
