【摘要】AIGC技术颠覆传统设计流程,倒逼设计教育范式转型。教学重心从执行技能转向以创造力、批判性思维和跨界融合为核心的高阶能力培养。
引言
生成式人工智能(AIGC)正以一种前所未有的速度渗透到内容创作的各个领域。对于设计行业,这种影响尤为直接和深刻。过去需要数小时甚至数天完成的概念草图、视觉素材和三维渲染,如今借助AI模型,在几秒钟内即可生成。这场由算法驱动的效率革命,不仅重塑了设计师的工作流程与技能需求,更对传统的设计教育体系发起了根本性的挑战。当基础的“画技”可以被轻易替代,当设计的执行门槛被无限拉低,高等院校的设计教育将何去何从?这不再是一个关于未来的遥远设想,而是一个迫在眉睫的现实问题。本文将系统性地剖析AIGC技术对设计工作流的解构,探讨设计教育在这一背景下所需的核心能力迁移,并结合国内多所顶尖高校的实践,勾勒出一条通往未来的范式重构路径。
一、 技术解构:AIGC如何重塑设计工作流
%20%E6%8B%B7%E8%B4%9D-nhde.jpg)
AIGC对设计领域的冲击,源于其对传统工作流的根本性改造。理解这一过程,需要深入其技术内核,观察其如何在设计的不同阶段实现“断点”与“重连”,并最终导致设计师技能图谱的结构性变迁。
1.1 AIGC核心技术栈概览
当前主流的图像生成技术主要依赖于几类深度学习模型。它们并非简单的“一键出图”魔法,其背后是复杂的数学原理和庞大的数据训练。
1.1.1 扩散模型(Diffusion Models)的核心机制
扩散模型是当前高质量图像生成领域的主力。其工作原理可以通俗地理解为一个“去噪”过程。模型首先在一个清晰的图像上逐步添加噪声,直到图像完全变成随机噪点。这个过程被称为“前向扩散”。然后,模型学习如何逆转这个过程,即从一个纯粹的噪声图像开始,逐步去除噪声,最终还原出一个清晰、有意义的图像。这个“逆向去噪”的过程,就是图像生成的过程。
关键点在于,这个去噪过程是可控的。 通过文本提示(Prompt)、图像参考或其他条件输入,可以引导模型在去噪的每一步都朝着期望的方向前进。这使得扩散模型在遵循指令和生成细节方面表现出色,代表模型包括Stable Diffusion、Midjourney等。
1.1.2 生成对抗网络(GANs)的演进
在扩散模型兴起之前,生成对抗网络(GANs)是图像生成的主流。GAN由两个相互博弈的神经网络组成,一个生成器(Generator)和一个判别器(Discriminator)。生成器的任务是创造以假乱真的图像,而判别器的任务是尽可能准确地分辨出哪些是真实图像,哪些是生成器伪造的图像。二者在持续的对抗训练中共同进化,最终生成器能够产出高质量的图像。GANs在生成风格化、清晰度高的图像方面有优势,但在多样性和遵循复杂指令方面有时不如扩散模型。
1.1.3 多模态大模型(CLIP)的角色
无论是扩散模型还是GANs,要实现“听懂人话”作图,都离不开多模态模型的支持。以OpenAI的CLIP(Contrastive Language-Image Pre-training)模型为例,它通过对海量“图像-文本”对的学习,建立起了文本描述与视觉概念之间的深刻联系。当用户输入一段文本提示时,CLIP能够将其转换为一个数学向量,这个向量可以有效地指导生成模型(如扩散模型)去创造符合该文本描述的视觉内容。CLIP是连接人类语言与机器视觉的桥梁,是实现精准语义控制的关键。
1.2 工作流的断点与重连
AIGC并非简单替换某个环节,而是将整个设计流程打碎并以新的方式重组。
1.2.1 创意构思阶段的效率革命
在传统工作流中,设计师需要花费大量时间搜集参考资料、制作情绪板(Moodboard)、绘制多版概念草图。这个过程耗时且依赖个人经验。
AIGC将这一阶段从“搜寻与绘制”转变为“探索与迭代”。设计师可以通过快速变换关键词,在几分钟内生成数十种不同风格、构图和元素的视觉方案。这极大地拓宽了创意的广度,让设计师能将更多精力投入到更高层次的策略思考和方向选择上,而非重复性的草图绘制。
1.2.2 中期执行阶段的自动化
设计方案确定后,中期执行涉及大量精细化和标准化的工作,如绘制插画素材、进行三维建模与渲染、设计UI组件等。
AIGC在这一阶段扮演了“超级助理”的角色。例如,它可以根据草图快速生成精细的插画,为三维场景自动生成贴图材质,或者批量产出风格统一的图标和按钮。这使得设计师可以从繁重的执行工作中解脱出来,专注于整体效果的把控和核心元素的精雕细琢。
1.2.3 后期优化阶段的智能辅助
后期优化包括图像修复、风格迁移、尺寸变换和生成不同版本的视觉变体。
AI工具,如Photoshop中的生成式填充(Generative Fill),可以智能地移除或添加图像元素,实现无痕修复。同时,模型可以轻松地将一张图像的风格应用到另一张上,或者基于一个确定的设计生成多种构图和色彩的变体(Variation),为A/B测试和多渠道分发提供了极大的便利。
1.3 设计师技能图谱的变迁
技术的变革必然带来对从业者能力的重新要求。设计师的技能重心正发生结构性转移。
核心变化在于,价值链正在从“执行”端向“决策”端迁移。 过去,一个能熟练使用复杂软件的设计师是宝贵的。现在,一个能精准定义问题、巧妙运用AI生成多样化解决方案、并基于深刻的审美和用户洞察做出最佳选择的设计师,才是不可替代的。
二、 范式重构:设计教育的核心能力迁移
%20%E6%8B%B7%E8%B4%9D-jkwq.jpg)
既然行业的需求已经改变,那么作为人才培养源头的高校教育,其范式转型就势在必行。教育的核心不再是传授特定软件的操作技巧,而是培养在人机共生时代下,能够驾驭技术、引领创新的高阶能力。
2.1 从“技艺精通”到“问题定义”
传统设计教育花费大量课时进行素描、色彩、版式等基础技艺的训练。这些训练旨在培养学生的造型能力和手眼协调性,其重要性不言而喻。但在AI时代,这些能力的权重正在相对下降。
2.1.1 提问能力的价值凸显
AI作图的质量,很大程度上取决于输入提示词(Prompt)的质量。这催生了“提示词工程”这一新领域。然而,优秀的提问能力远不止是堆砌华丽的词藻。其深层逻辑在于将一个模糊、复杂的设计目标,拆解为一系列机器可以理解和执行的、结构化的指令。
这要求设计师具备:
精准的语言描述能力:能够用文字清晰地定义风格、构图、光影、情感等视觉元素。
系统性的思维能力:理解如何通过组合、权重和迭代来控制生成过程。
丰富的知识储备:了解艺术史、摄影、电影等领域的术语和风格,才能给出更专业的指令。
因此,设计教育需要增设相关课程,训练学生如何思考、如何拆解问题、如何与AI进行高效对话。
2.1.2 批判性思维的必要性
AI可以在短时间内生成海量方案,但这其中必然鱼龙混杂。设计师的角色从“生产者”转变为“策展人”和“决策者”。他们需要具备强大的批判性思维,以快速评估和筛选AI的产出。
这种思维能力包括:
审美判断力:能够识别出哪些方案在美学上是优秀的、和谐的,而非仅仅是技术上正确的。
策略符合性:判断方案是否符合项目目标、品牌调性和用户需求。
潜在风险识别:发现AI生成内容中可能存在的偏见、伦理问题或版权风险。
课程设计应包含大量的案例分析、方案评审和小组辩论,以磨炼学生的批判性眼光,使其不会淹没在AI生成的信息洪流中。
2.2 “创造力”的再定义
一个常见的误解是,AI能够“创造”。严格来说,当前AIGC的底层逻辑是基于海量现有数据的学习、模仿和重组。它擅长在已有的“风格空间”内进行探索和融合,是一种高超的“再创造”。
2.2.1 AI的“再组合”与人类的“真创新”
同济大学的范圣玺教授指出,真正的创新,是在不同范畴之间建立新的关系。 这是人类智能的核心优势。例如,将生物学的“仿生学”原理应用到建筑设计中,或者将东方哲学的“留白”意境融入极简主义的UI设计中。这种跨越学科边界、源于深刻洞察的联想,是AI目前难以企及的。
AI可以帮助设计师快速验证这些联想。一旦设计师提出了“将赛博朋克风格与宋代山水画结合”的创新想法,AI可以立刻生成视觉参考,大大缩短了从概念到原型的距离。
2.2.2 跨域联想与建立新关系的能力
设计教育必须打破学科壁垒,鼓励学生广泛涉猎。未来的设计课程不应局限于设计本身,而应更多地引入社会学、心理学、计算机科学、材料学等领域的知识。教育的目标是培养学生在不同知识节点之间建立连接的能力,这才是创造力的源泉。
2.3 人本主义的坚守
技术越是发展,设计的“人本”内核就越发重要。AI没有情感,无法真正理解用户的痛苦、喜悦和微妙的需求。
2.3.1 同理心与用户洞察的不可替代性
上海美术学院的杜守帅教授强调,设计师的同理心、好奇心和人文挖掘能力,是AI无法取代的。 设计的最终目的是解决人的问题,让复杂的技术变得温暖、亲切。一个优秀的设计师,必然是一个敏锐的人类观察者。他们通过访谈、田野调查、用户测试等方式,深入理解用户的真实处境和情感诉求。这种基于同理心的洞察,是驱动有意义创新的根本动力。
2.3.2 设计伦理与社会责任
AIGC带来了新的伦理挑战,如数据偏见、版权归属、信息茧房、深度伪造等。设计教育必须将设计伦理作为必修课,培养学生成为负责任的技术使用者和塑造者。学生需要学会思考:
我的设计是否加剧了社会不公?
AI生成的内容是否侵犯了他人的权益?
技术的使用是否符合向善的原则?
技术的最大使命,是让人有时间成为自己。 设计师作为技术与人之间的桥梁,其人文关怀和社会责任感,在AI时代显得尤为珍贵。
三、 体系再造:高校设计教育的实践路径
%20%E6%8B%B7%E8%B4%9D-zajg.jpg)
面对上述挑战,国内多所顶尖高校已经开始行动,从学科设置、课程内容到教学模式,进行着一场深刻的体系再造。
3.1 学科交叉的深度融合
国家已将设计学正式归入交叉学科门类,这为高校的改革提供了顶层设计的支持。各大院校正积极打破传统专业壁垒,推动设计与其他学科的深度融合。
3.1.1 告别“水果沙拉式”拼凑
东华大学的林峰教授明确指出,学科交叉绝非简单的“水果沙拉式”拼凑,即把不同学科的课程简单地堆砌在一起。真正的融合,是要产生“化学反应”。这意味着要创建新的理论框架、研究方法和实践路径,让不同学科的知识在碰撞中催生出全新的设计领域。
3.1.2 “设计+X”的实现路径
深度融合的具体路径体现在“设计+X”的专业方向上。
设计 + 计算科学:聚焦于计算生成艺术、人机交互界面、数据可视化、智能产品设计等。学生不仅要懂设计,还要理解算法、数据结构和机器学习的基本原理。
设计 + 材料学:探索智能材料、可持续材料在产品和环境设计中的创新应用。
设计 + 认知科学:研究用户心理模型、认知负荷、情感化设计,以创造更符合人类心智的体验。
3.1.3 课程体系的模块化与个性化
为了支持这种跨学科学习,课程体系需要变得更加灵活。上海交通大学设计学院推出的全国首个“人居设计”专业,就是一个很好的例子。该专业采用交叉学科框架,将课程设置为多个模块,学生可以像选择“沙拉”配料一样,根据自己的兴趣和职业规划,自由组合来自建筑、景观、工业设计、计算机等不同领域的课程,打造个性化的知识结构。
3.2 课程内容的迭代与创新
学科框架的调整,最终要落实在每一门课程的改革上。
3.2.1 基础课程的重塑
传统的大一基础课,如“设计素描”“平面构成”等,正在被重塑。上海美术学院的做法是,在大一阶段打通视觉传达、环境设计、产品设计、艺术科技四个专业的基础课,让所有学生同堂学习。课程内容不再仅仅是手绘训练,而是融入了数字化工具和AI辅助表达的教学,强调创意思维的共通性。
3.2.2 核心课程的升级
专业核心课程中,AI工具的融入已成常态。例如,在建筑史纲课程中,可以利用AI智能体帮助学生梳理复杂的知识图谱;在产品设计课程中,学生使用AIGC进行快速原型制作和方案迭代。教学的重点从传授软件操作,转向引导学生利用这些工具进行批判性思考和创新性实践。
3.2.3 项目制学习(PBL)的深化
项目制学习(Project-Based Learning)是培养综合能力的有效方式。在AI时代,PBL的内涵被进一步深化。高校鼓励组建跨专业的学生团队,共同应对一个真实、复杂的社会问题或商业挑战。例如,上海美术学院在大四开设的“社会创新与综合设计”课程,就要求不同专业的学生合作,期待产生意想不到的“化学反应”。
3.3 教学模式的智能化转型
AI不仅是教学的内容,也正在成为变革教学模式的工具。
3.3.1 AI助教与智能知识图谱的应用
AI可以扮演个性化助教的角色,根据每个学生的学习进度和薄弱环节,推荐相应的学习资料和练习。同时,通过构建学科的知识图谱,AI可以帮助学生清晰地理解各个知识点之间的逻辑关系,形成系统性的认知。
3.3.2 VR/AR沉浸式教学场景
虚拟现实(VR)和增强现实(AR)技术为设计教育提供了前所未有的沉浸式体验。学生可以在虚拟空间中“走进”历史建筑进行考察,或者将自己设计的虚拟模型“放置”在真实环境中进行评估。这种直观的、可交互的学习方式,极大地提升了教学效果和学生的参与感。
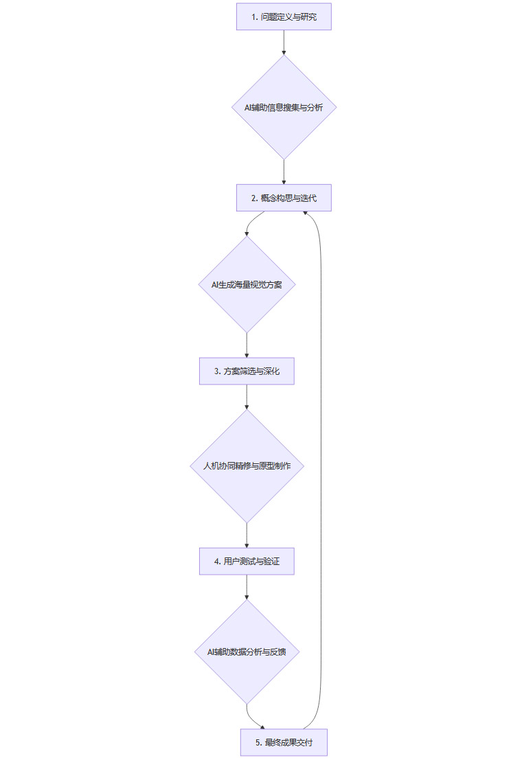
下面是一个整合了AI工具的新型项目制学习(PBL)工作流示例。

这个流程清晰地展示了AI在各个环节的赋能作用,而人类设计师则始终扮演着定义问题、做出决策和注入人文关怀的核心角色。
3.4 产教融合的实战闭环
理论的革新最终需要通过实践来检验。设计是一门应用学科,其生命力在于解决真实世界的问题。因此,构建一个从课堂到产业的无缝对接闭环,是确保教育改革成果落地的关键。
3.4.1 从“校园作业”到“真实战场”
传统的课程作业往往是理想化、同质化的,与产业界的复杂需求存在脱节。产教融合的核心,就是将“真实战场”引入校园。
这包括:
引入真实项目:高校与企业合作,将企业的实际设计需求转化为课程项目。学生在教师和企业导师的共同指导下,经历从需求分析、方案设计到原型交付的全过程。这不仅锻炼了专业技能,更培养了他们的沟通、协作和项目管理能力。
举办高水平竞赛:鼓励学生参与如“华灿奖”等国内外知名设计竞赛。竞赛提供了一个开放的平台,让学生的作品与来自不同背景的对手同台竞技,接受业界专家的评判。这个过程本身就是一种高强度的学习和成长。
共建实践基地:通过与世界设计之都大会等行业盛会合作,或者承办具体的行业设计活动(如民宿设计大赛),让学生有机会亲身参与到产业一线,感受市场的脉搏,理解设计的商业价值和社会影响力。
3.4.2 构建协同育人生态
产教融合不应是零散的、一次性的活动,而应构建成一个可持续的生态系统。
这个生态系统需要多方参与:
高校:主动调整课程体系,为产教融合提供制度保障和学术支持。
企业:开放真实课题,派出资深设计师担任企业导师,并为优秀学生提供实习和就业机会。
政府与行业协会:搭建平台,整合资源,促进校企之间的信息流通与项目对接。
通过这个生态,知识在学术界和产业界之间双向流动,形成一个**“教学-实践-反馈-再教学”**的良性循环,确保设计教育能够紧跟技术和市场的变化,培养出真正具备实战能力的创新人才。
结论
AIGC技术的浪潮,对设计教育而言,并非一场颠覆性的危机,而是一次深刻的、回归本质的催化。它以一种不容置疑的方式,剥离了附着在设计教育表层的、可被轻易自动化的执行性技能训练,从而倒逼教育者和学习者重新审视设计的核心价值。
这场变革的核心,是从“授人以鱼”到“授人以渔”的彻底转变。当AI成为人人可用的“鱼竿”时,教育的重点便不再是教授如何使用这根鱼竿,而是培养能够发现新渔场(定义问题)、设计更好鱼竿(创新方法)、并思考渔业可持续发展(伦理责任)的智慧。
未来的设计教育体系,将是一个以**“创意主导+智能赋能”**为双核驱动的开放生态。在这个生态中,学科的边界被打破,课程的形态更加灵活,教学的模式更加智能,实践的场景更加真实。最终的目标,是培养出这样一代设计师,他们不仅是娴熟的技术运用者,更是深刻的人文思考者、勇敢的跨界探索者和负责任的社会创新者。他们将驾驭AI,而非被AI所驾驭,在全球化的竞争格局中,定义中国设计的未来。
📢💻 【省心锐评】
当AI成为人人可用的画笔,设计的核心竞争力便从执行力回归创造力。教育的终极目标,是培养能驾驭AI、而非被AI驾驭的思考者。
